山东莱恩德主营产品:食品检测设备,食品安全检测仪,农药残留检测仪,多功能食品快检仪器,食品重金属检测仪
 ※ 返回首页 ※ 联系我们  ※ 网站地图  ※ 网站地图

食品安全检测仪

一站式制造供应商

设计定制、生产研发、安装调式、远程服务
客户咨询服务热线:
15306360531
构建高校餐饮快速检测实验室的方案
您的位置: 首页 >> 应用案例>>构建高校餐饮快速检测实验室的方案

构建高校餐饮快速检测实验室的方案


  高校食堂快检实验室的建设旨在依托现代检测技术,构建一套高效、快速、全面的食品安全检测体系,以及时发现并排除食堂食品中可能存在的安全隐患,从而确保师生饮食安全,提升校园食品安全管理水平。以下是详细的建设方案:

  一、建设目标

  建立的高校食堂快检实验室应具备对食品原料、加工过程及成品进行快速、准确检测的能力,及时发现食品中的有害物质和安全隐患,有效降低食品安全事件的发生概率。

  二、设备配置

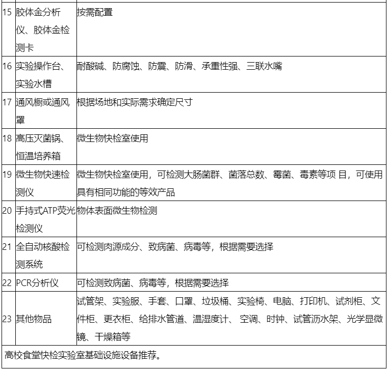
      快检实验室仪器设备基本配置表

1736733571843.png

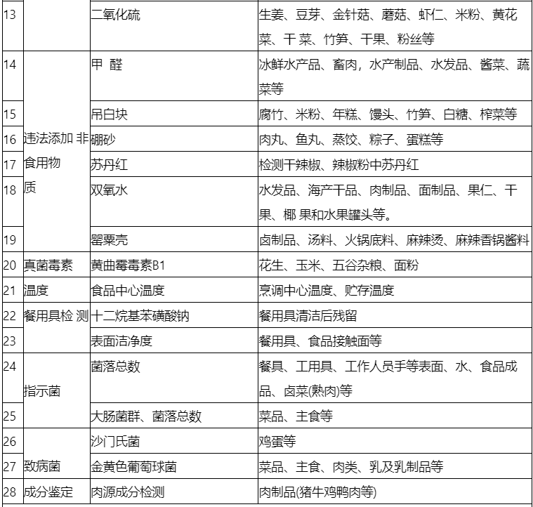
1736733599806.png

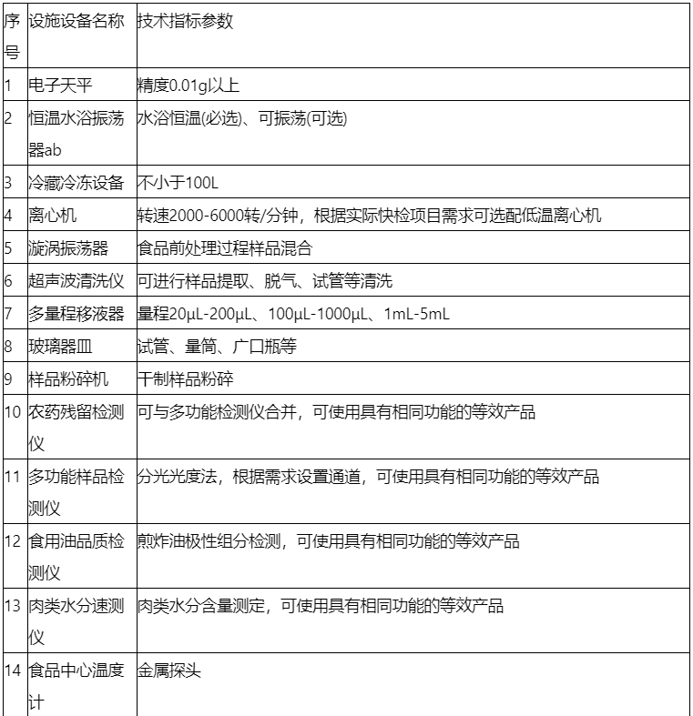
高校食堂推荐性食品快速检测项目

1736733676972.png1736733832518.png


[返回]   
Baidu
map